Tiras y ponerlo en el un sartn verter en el sartn aceite de ssamo. Romper 3 huevos en un bowl y despus echar al sartn aadir el arroz al sartn y aadir salsa de soya servir en un plato y decorar. Poner en una olla el pollo con cebolla y ajo. En otra olla poner a hervir agua.
3.46, 13.09 MB, BMW 3.46 Ratio differential review. E46, E39, E90, 09:32, 63,352, Throttle House, 2016-07-18T12:22:27.000000Z, 19, Clock 3:46 | ClipArt ETC, etc.usf.edu, 640 x 640, gif, 46 clock clipart etc clip hands printable clocks face klok things without template medium blank each pm analog, 20, 3-46, Zadania lekcyjne
Guardar guardar ejemplo de diagrama de flujo para más tarde. 0% 0% encontró este documento útil, marcar este documento como útil. Si te fijas los pasos no pueden cambiar su posición. Un diagrama de flujo es una representación gráfica de un proceso. Cada paso del proceso es representado por un símbolo diferente que contiene una breve descripción de la etapa de proceso. Los símbolos gráficos del flujo del proceso están unidos entre sí con flechas que indican la dirección de flujo del proceso. Un diagrama de flujo es la representación gráfica del flujo o secuencia de rutinas simples. Tiene la ventaja de indicar la secuencia del proceso en cuestión, las unidades involucradas y los responsables de su ejecución, es decir, viene a ser la representación simbólica o pictórica de un procedimiento administrativo. Desarrolle un diagrama de flujo que de las instrucciones para preparar un plato típico de su región que sea suficiente para 4 invitados ( debe anexar una foto del plato en el foro) 6.
Asunto Diagrama de flujo| Receta de comida| Lógica de programación. actualizar
Temas Diagramación: Diagrama de Flujos-Tipos-Ejemplos Último
Nuevo DIAGRAMAS DE FLUJO en 2 Minutos Nuevo
Artículos 🔵 Cómo crear un DIAGRAMA de FLUJO en WORD [ paso a paso ]
Ver Diagrama de flujo de la elaboracion de un Sandwich tendencias
Videos El temido diagrama del plató viral
Mirar ✅ DIAGRAMA de FLUJO de Proceso en Word viral
Últimas flujograma de un sándwich
Videos DIAGRAMA DE OPERACIONES DE PROCESO popular
Veamos Diagrama de flujo – Ceviche de pescado
Detalles de Diagrama De Flujo De Un Plato actualizado para usted
Viral (BAEZ) Diagrama de Flujo y Mapeo a 3 Procesos de Un Plato de Ceviche Último
Último Diagrama de flujo del proceso de elaboración de un queso artesanal con viral
Ver Diagrama de flujo tendencias

Reseñas Diagrama de Flujo Último
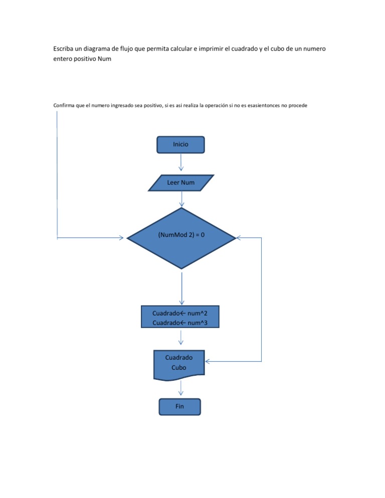
Asunto Escriba Un Diagrama de Flujo Que Permita Calcular e Imprimir El volviéndose viral
Mira Diagrama de flujo del estado de resultado – [DOC Document] volviéndose viral
![Diagrama De Flujo De Un Plato Diagrama de flujo del estado de resultado - [DOC Document]](https://cdn.vdocuments.mx/img/1200x630/reader015/image/20170731/5571f19d49795947648b6a4e.png?t=1618281153)
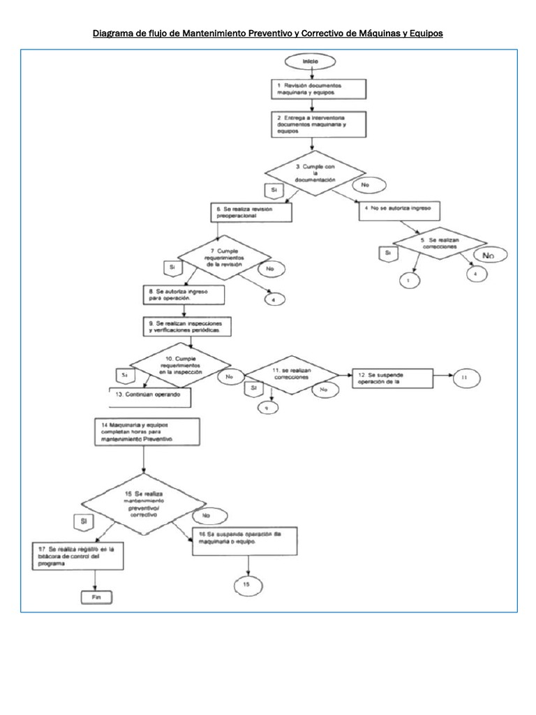
Acerca de Diagrama de Flujo de Mantenimiento Preventivo y Correctivo de Máquinas Nuevo
Nuevo dayana hernandez cuaderno : algoritmo mas diagrama flujo tendencias

Aquí Consuelo Guillen Cuaderno: algoritmo+diagrama de flujo

Imágenes Diagrama de flujo de una venta Nuevo




![Putar video 🔵 Cómo crear un DIAGRAMA de FLUJO en WORD [ paso a paso ] sekarang 🔵 Cómo crear un DIAGRAMA de FLUJO en WORD [ paso a paso ]](https://img.youtube.com/vi/nJq8A85zNZU/maxresdefault.jpg)





